| নং | শিরোনাম | সেবার ধাপ | কার্যকলাপ |
|---|---|---|---|
| | |||
| ১ | অর্পিত সম্পত্তির নাম পরিবর্তনসহ নবায়ন | দেখুন | |
| ২ | অর্পিত সম্পত্তির নবায়ন | দেখুন | |
| ৩ | দেওয়ানীআদালতেররায়/আদেশমূলেরেকর্ডসংশোধন | দেখুন | |
| ৪ | নামজারীও জমাভাগকেসেরআদেশের নকল প্রদান | দেখুন | |
| ৫ | নামজারীও জমাভাগকেসেরডুপ্লিকেটপর্চাপ্রদান-এর প্রসেস ম্যাপ | দেখুন | |
| ৬ | জলমহাল | দেখুন | |
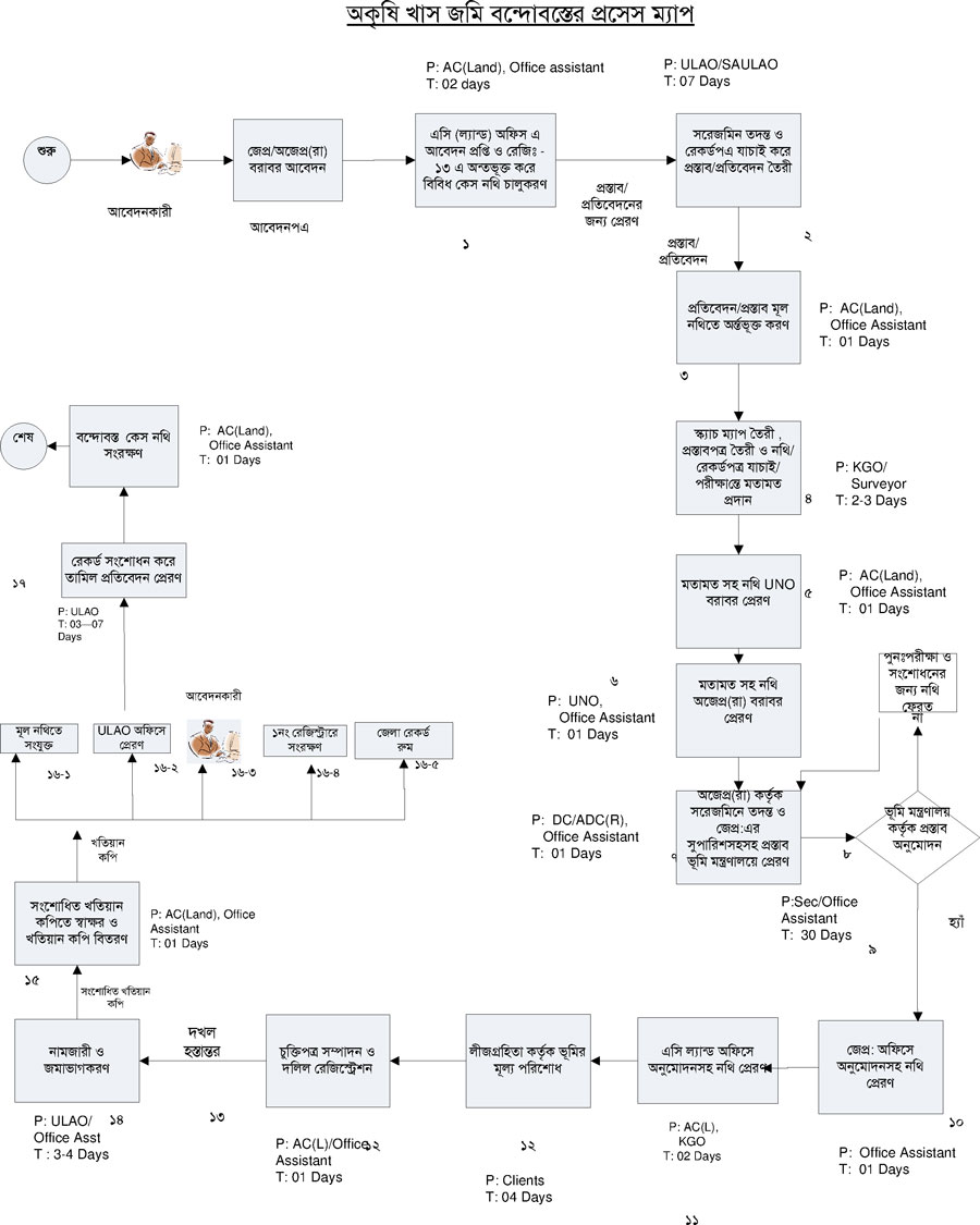
| ৭ | অকৃষি খাসজমি | দেখুন | |
| ৮ | মিউটেশন | দেখুন | |
| ৯ | খাস জমি | দেখুন |